Applying information design as a responsive tool in a hospital setting

I believe information design can be a transformative tool in healthcare—even when resources are limited. At Hospital Valduce, I collaborated closely with Health Management, Risk Management, Operating Units, and the QFA office (Quality–Formation–Accreditation) to leverage visualization in support of internal processes.

I designed schematizations of protocols and procedures, created internal reports, and introduced visual tools to support discussions during meetings. I also collaborated with an external provider to develop a new documentation system and helped initiate the transition to an Electronic Health Record. Many of the projects I led arose from the extraordinary circumstances of the COVID-19 pandemic and were designed as rapid, pragmatic responses to urgent challenges.

About Hospital Valduce ↪   Hospital Valduce is a medium-small healthcare facility in Lombardy (Como), where I worked as the first in-house (information) designer for over a year.

Image 1

Gantt chart that compares selected patients' movements in the hospital, used to inform the development of new protocols.

Image 3 Image 3

Details of Gantt chart comparing some patients' movements in the hospital.

Image 1

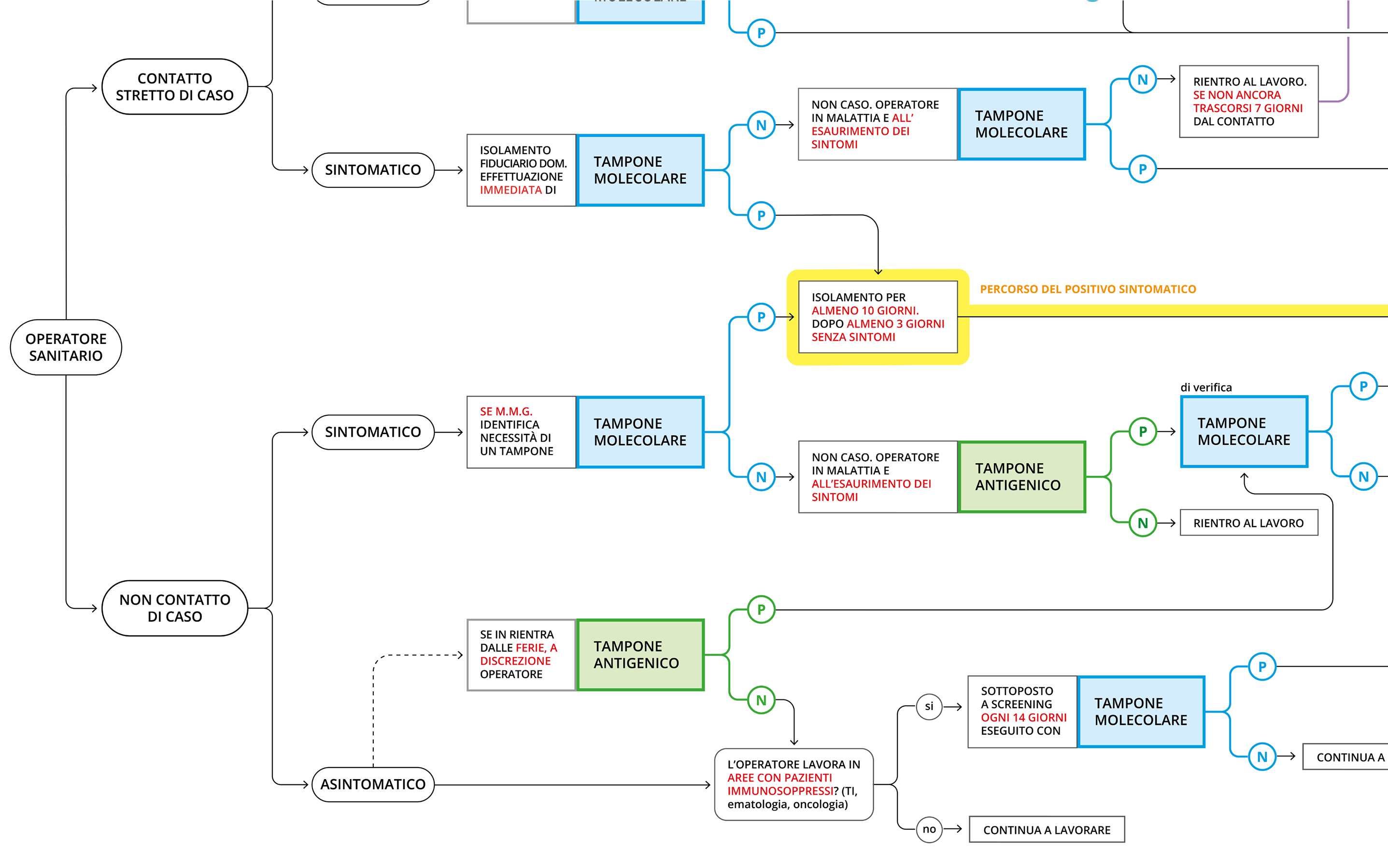
Flowchart of the management of COVID-19 tampons for the monitoring of healthcare workers, one of the protocols I've worked on.

Image 1

Detail of the flowchart of the management of COVID-19 tampons for the monitoring of hospital workers.

Image 1 Image 1

Snapshots of the process of creation and updates of the diagram according to the frequently changing regional indications.

Details of a few non-shareable documents.

A first visual reflection on my role as an information designer in the hospital ecosystem.

PERIOD

2020-2021

ROLE

Entirety of the design; part of data collection

TEAM

QFA office, Health Management, Risk Management

TYPE

Data Visualization  -  Information Design

TOOLS

RAWGraphs  -  Ai  -  Internal data repositories